ESET aggiorna AI Advisor e introduce strumenti per rimediare velocemente agli attacchi ransomware

Nel corso dell‘evento ESET World 2025 di Las Vegas, ESET ha annunciato nuove funzionalità per ESET Cloud Office Security e per ESET AI Advisor, oltre a nuovi aggiornamenti per la piattaforma ESET PROTECT tra cui Ransomware Remediation, un nuovo strumento pensato per impedire che la cifratura ransomware provochi interruzioni prolungate delle attività aziendali.
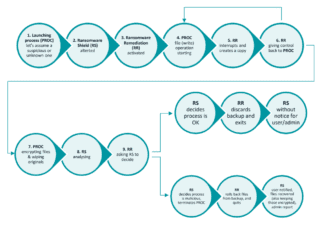
Basata su ESET LiveSense, la funzionalità Ransomware Remediation lavora insieme a Ransomware Shield per creare immediatamente backup fino a quando il sistema non stabilisce se l’attività sospetta sia dannosa o innocua. In caso di minaccia, Ransomware Shield interrompe il processo e ripristina i file utilizzando i backup appena creati.
Se l’attività si rivela legittima, i backup possono essere eliminati. A differenza di altre soluzioni, Ransomware Remediation dispone di un’area di archiviazione protetta sul disco, dove i file non possono essere modificati, danneggiati o eliminati da un attaccante. Questo elemento distintivo risolve una delle carenze più comuni dei backup tradizionali in caso di attacco ransomware. Ransomware Remediation è disponibile per i sistemi Windows ed è offerta gratuitamente ai clienti che utilizzano ESET PROTECT a partire dal livello Advanced.
“ESET vanta una lunga storia di innovazione nel mitigare il ransomware, sia attraverso la piattaforma proprietaria di protezione degli endpoint, sia tramite i servizi come ESET MDR, sia attraverso la partecipazione all’iniziativa No More Ransom, che collabora con le forze dell’ordine e le aziende di sicurezza IT per contrastare le attività dei cybercriminali legate al ransomware” ha dichiarato Michal Jankech, Vice President, Enterprise & SMB/MSP di ESET. “La funzionalità Ransomware Remediation offre una difesa completa contro il ransomware, dalla cifratura al furto fino al sequestro dei dati, e garantisce alle aziende maggiore tranquillità nella lotta contro il ransomware.”
Aggiornamenti a Email Security e AI Advisor
ESET ha inoltre aggiunto la protezione anti-spoofing e contro gli homoglyph al modulo ESET Cloud Office Security, impedendo agli attaccanti di fingersi mittenti affidabili e rilevando tentativi di mascherare domini o URL dannosi con l’uso di lettere dall’aspetto simile ma appartenenti ad alfabeti diversi. ESET Cloud Office Security ora include anche la funzionalità di email clawback, che consente il rapido richiamo e la quarantena delle email consegnate ritenute sospette, mentre le nuove dashboard sono state migliorate graficamente e offrono schede e componenti completamente personalizzabili in base alle esigenze dell’utente.
ESET ha infine inoltre ampliato la disponibilità di AI Advisor ai clienti EDR/XDR, inclusi quelli che usufruiscono di ESET PROTECT Enterprise, ESET PROTECT Elite ed ESET PROTECT MDR. A differenza di altri strumenti presenti sul mercato e dei tipici assistenti generativi focalizzati su funzionalità di amministrazione o gestione dei dispositivi, ESET AI Advisor si integra perfettamente nelle attività quotidiane degli analisti. Si tratta di una novità importante per le aziende con risorse IT limitate, che desiderano sfruttare i vantaggi delle soluzioni XDR avanzate e dei feed di threat intelligence.
(Immagine di apertura: Shutterstock)

